国家发改委发布新一批国家骨干冷链物流基地建设名单
文章来源: 中国新闻网
发布时间: 2025-06-10 10:41
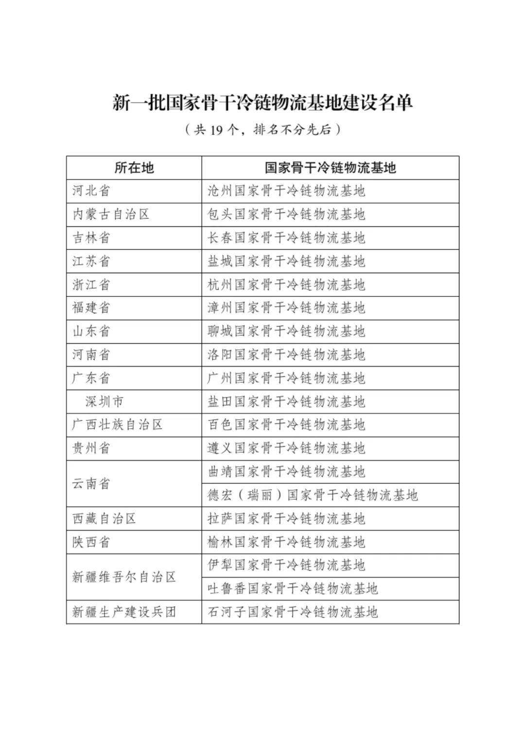
中新网6月9日电 据国家发展改革委微信公众号8日消息,为深入贯彻落实《“十四五”冷链物流发展规划》《有效降低全社会物流成本行动方案》有关工作部署,近日国家发展改革委研究确定并发布新一批国家骨干冷链物流基地建设名单,广州、杭州、盐田等19个国家骨干冷链物流基地入选。此次纳入建设名单的19个基地,在健全冷链物流网络、满足居民消费需求、引领冷链物流数字化绿色化转型发展等方面具有良好的示范带动作用。
一是健全冷链物流网络,实现全域覆盖。19个冷链基地纳入建设名单后,国家骨干冷链物流基地数量达到105个,实现全国31个省(区、市)全覆盖,将进一步优化空间布局,有力支撑“四横四纵”国家冷链物流骨干通道网络建设,促进冷链物流规模化、集约化、组织化、网络化发展。例如,曲靖国家骨干冷链物流基地重点打造覆盖滇中城市群及滇东区域、链接全国、辐射南亚东南亚的国家重要“南菜北运”组织中心、西南冷链物流集散中心和区域农产品战略保障中心;德宏(瑞丽)国家骨干冷链物流基地打造国际冷链物流集散中心,协同补强沿边地区冷链物流发展短板,保障区域及我国面向主要方向进出口冷链物流需求。2024年,两地分别完成农产品集散及初加工处理261.8万吨和生鲜货物冷链进出口超38万吨。
二是满足居民消费升级需要,支撑城乡消费。相关基地发挥在冷链物流网络中的组织核心作用,推动城乡冷链网络双向融合,畅通特色农产品上行通道,服务高品质生鲜消费品进城,有效支撑城乡消费。例如,广州国家骨干冷链物流基地推动与其他国家骨干冷链物流基地间互联成网,串接整合广州都市圈及周边地区农产品生产、流通等冷链物流设施,加强干线支线冷链运输组织协同及信息互联互通,共建一体化冷链物流运作体系,2024年建成冷冻库、保鲜库等库容达206万立方米,实现肉类、水产品、果蔬、预制菜、医药产品等周转量超330万吨,有效满足城市及周边区域消费需求。
三是引领冷链物流数字化绿色化创新,支撑转型发展。相关基地积极推动存量冷链物流设施数字化升级,加大自动立体货架、智能分拣、物流机器人、温度监控等设备应用,鼓励使用绿色、安全、节能、环保冷藏车及配套装备设施,示范带动提升冷链物流数字化绿色化发展水平,打造冷链物流领域新质生产力。例如,杭州国家骨干冷链物流基地基于“智慧交易市场”建设,共建共享智能仓储、数字月台等基地数字化平台,提升基地设施发展智能化水平,同时推动建设2.9万平方米屋顶光伏,形成光伏发电、储能与充电一体的“光储充”充电站,推动基地内新增货车优先选择新能源车,实现基地绿色低碳发展。
四是联通国内国际冷链物流网络,支撑构建新发展格局。相关基地充分利用地理区位、产业基础优势,构建服务国内产销、国际贸易的两大冷链物流系统,畅通冷链物流国内国际双循环。例如,盐田国家骨干冷链物流基地发挥毗邻港口的交通优势,引导企业深度参与全球冷链产品生产和贸易组织,强化境内外冷链物流、采购分销等网络协同,构建国内外衔接的物流通道网络,满足海鲜、肉类、乳品、红酒等国内国际一体化冷链物流需求,提升冷链物流国际化发展水平,打造国际冷链物流门户枢纽。
截至目前,国家发展改革委已累计发布5批国家骨干冷链物流基地建设名单,共105个基地,完成《“十四五”冷链物流发展规划》确定的到2025年布局建设100个左右国家骨干冷链物流基地的目标任务。下一步,国家发展改革委将在前期工作基础上,指导各地高质量推进国家骨干冷链物流基地建设,“以点带面”不断提升冷链物流体系规模化、集约化、组织化、网络化运行水平,有效提升冷链产品价值链,支撑城乡居民消费提档升级。
